simple-assembler
組譯器(assembler),是將組合語言轉換成機器碼(machine code)的程式
此次成品是Beck所著的系統程式教科書中SIC機器的組譯器
以下為SIC組合語言的範例

這支程式是由JAVA所寫成
要將下列SIC組合語言,轉換成機器碼(machine code)
. comment
. indexed addressing
.. free format coding
. empty line detection
. . comand line user filenames input
COPY START 1000 . program start here
FIRST STL RETADR
CLOOP JSUB RDREC
LDA LENGTH
COMP ZERO
JEQ ENDFIL
JSUB WRREC
J CLOOP
.
.
完整版Here
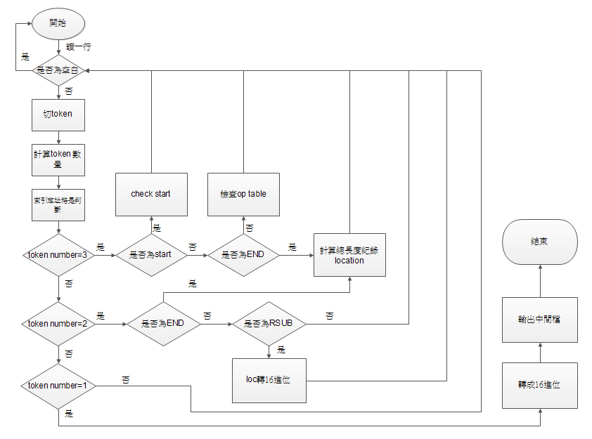
以下是程式的流程圖及Output,分為Pass 1及Pass 2
Pass 1:將助記碼(mnemonic code)轉換成機器碼(machine code)。
e.g.
- STL -> 14
- LDA -> 00
流程圖
Output
7: 1000 COPY START 1000
8: 1000 FIRST 14 RETADR
9: 1003 CLOOP 48 RDREC
10: 1006 00 LENGTH
11: 1009 28 ZERO
12: 100c 30 ENDFIL
13: 100f 48 WRREC
14: 1012 3C CLOOP
完整版Here
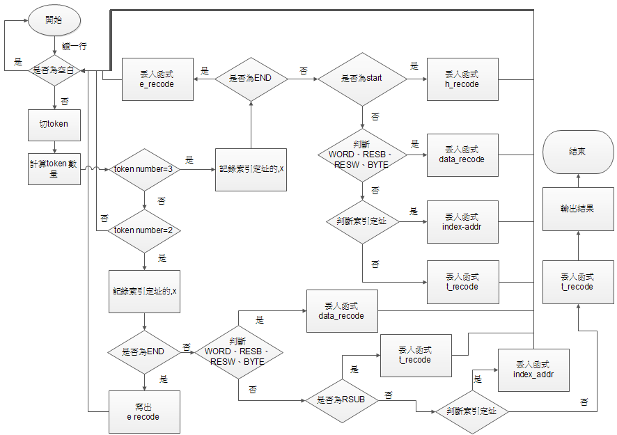
Pass 2:將符號式運算元(Symbolic operand)或符號式地址(Symbolic address)轉換成機器內部的表示法方式或記憶地址。
e.g.
- 5 -> 0000 0000 0000 0000 0000 0101 0000 0000 0000 0000 0000 0101
- RETADR ->1033H
流程圖
Output
H00COPY 1000 107a
T 001000 1E 1410334820390010362810303010154820613C100300102a0C103900102d
T 00101e 15 0C10364820610810334C0000454f46000003000000
T 002039 1E 041030001030E0205d30203fD8205d2810303020575490392C205e38203f
T 002057 1C 1010364C0000F1001000041030E02079302064509039DC20792C1036
T 002073 07 3820644C000005
E001000
經由Pass2處理過後的格式就是完整的機器碼(machine code)